IEEE会议论文发表费用计算详解
IEEE会议论文的发表费用计算方式比较复杂,没有一个统一的价格,主要取决于具体会议的各项政策。费用通常不是单一的“论文处理费”,而是由多个部分组合而成。
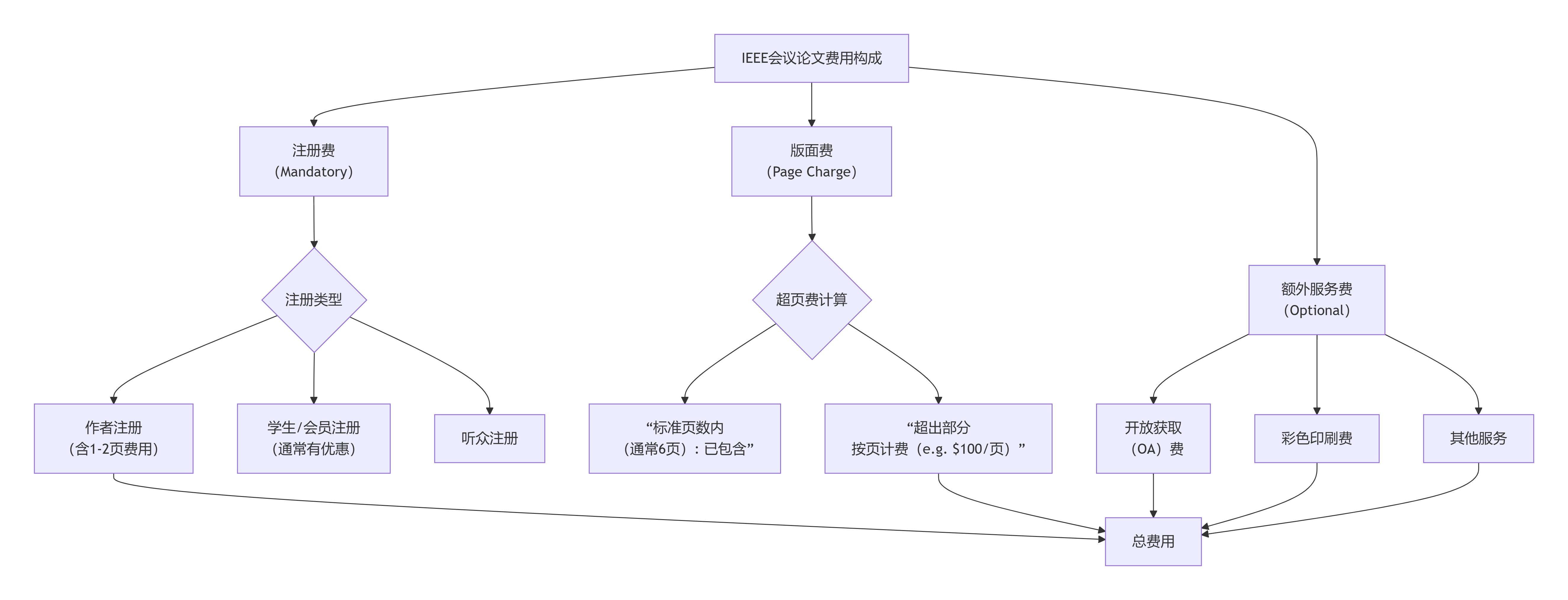
作为研究者,了解其构成和影响因素对于规划预算至关重要。下图清晰地展示了会议论文发表的主要费用构成与决策流程:
以下是各部分费用的详细说明和关键影响因素:
一、主要费用构成(如上图所示)
1. 会议注册费
这是最大且强制性的费用。只有至少一名作者完成注册并付费,论文才会被收录到会议论文集并提交至IEEE Xplore。
作者注册:价格最高,通常包含了标准页数(如6页)的版面费和一位作者的参会资格。
学生注册:通常有折扣,但学生作为第一作者时才能享受。
IEEE会员注册:会员通常享受比非会员更低的注册费。
额外作者/听众注册:其他共同作者或只想参会的人需支付单独的注册费。
2. 版面费
主要指超页费。会议通常会规定一个标准页数(最常见的是6页,双栏格式)。
在标准页数内,费用已包含在作者注册费中。
超过规定页数,每超一页需额外支付一笔费用(例如,100-200美元/页)。
3. 可选服务费
开放获取费:如果希望论文在IEEE Xplore上以开放获取形式发布(所有人免费阅读),需额外支付一笔OA费(通常为数百美元)。
彩色印刷费:如果需要在会议论文集中印刷彩色图表,可能需要付费。
其他:如购买额外的会议资料、参加晚宴等。
二、影响总费用的关键因素
1. 会议级别和声誉:
顶级旗舰会议(如INFOCOM, ICCV, IROS):注册费最高,可能达到800-1200美元(作者非会员价)。
知名的大型会议:通常在600-900美元区间。
区域性/小型研讨会:费用可能低至300-500美元。
2. 地理位置:
在北美、西欧、日本等地举办的会议,由于场地、人力成本高,注册费也更高。
在亚洲、东欧等地举办的会议,费用相对较低。
3. 参与模式:
线下参会:注册费最贵,包含了会场、茶歇、午餐等成本。
线上参会:费用会显著降低(可能便宜30%-50%),但论文发表流程相同。
仅发表论文:部分会议提供“仅发表”选项,费用低于线下参会,但作者不能现场汇报。
4. 作者身份:
IEEE会员 vs 非会员:会员价通常便宜100-200美元。
学生作者 vs 普通作者:学生价优惠幅度很大。
生命科学会会员:加入特定的IEEE学会(如计算机学会、通信学会等)可能享有额外折扣。
三、费用计算示例(以假设的大型国际会议为例)
情况一(标准情况):
第一作者是IEEE学生会员,提交6页论文,参加线下会议。
费用 = 学生会员注册费(假设$450) = $450
情况二(超页且非会员):
第一作者是非会员,提交8页论文(超2页),参加线下会议,选择开放获取。
费用 = 非会员作者注册费(假设$900) + 超页费(2页 × $150/页) + OA费(假设$200) = $1400
四、重要注意事项
1. 信息来源:所有费用详情都以目标会议官网的“作者须知”或“注册信息”页面为准。在投稿前务必仔细阅读。
2. 支付方式:通常支持信用卡在线支付(Visa/Mastercard/American Express),少数会议可能支持银行转账。
3. 退款政策:会议注册费通常有严格的退款截止日期和手续费规定,需提前了解。
4. 发票:支付后可申请正式收据或发票,用于报销。
总结建议:
规划预算时,请以 “作者注册费(会员/非会员价)” 为基准,如果论文较长,加上可能的超页费。若选择开放获取,需额外增加预算。最稳妥的方式是直接查看您目标会议官方网站的最新Call for Papers (CFP) 中的“Registration”板块。
