学术干货信息

ICPCI会议论文级别与用途解析

本文来全面地解析一下“ICPCI会议论文”的级别和用处。

首先,我们来澄清一个关键点:

ICPCI 其实就是 CPCI,两者是同一个东西。

CPCI:Conference Proceedings Citation Index,中文常译为“会议文献引用索引”。

ICPCI:是旧称 ISTP (Index to Scientific & Technical Proceedings) 更新后的名称之一,现在通常统一称为 CPCI。

它和 SCIE (科学引文索引扩展版)、SSCI (社会科学引文索引) 一样,是科睿唯安 (Clarivate) 公司旗下的重要学术数据库索引,专门收录世界上重要的会议文献。

一、ICPCI/CPCI会议论文属于什么级别?

可以概括为:国际级别的学术会议论文,认可度介于国内核心期刊与SCI/SSCI期刊之间。

具体来说:

1.  国际级认可:能被CPCI收录,意味着该会议具有一定的国际性和学术质量,达到了科睿唯安的遴选标准。因此,它被认为是“国际会议”论文。

2.  权威性低于顶级期刊:通常来说,一篇论文在顶级期刊(如SCI一区、二区)发表的难度和公认的学术价值,要高于在顶会发表,而顶会又普遍高于普通CPCI会议。

在计算机科学等领域,情况特殊。该领域的顶级会议(如CVPR, NeurIPS, SIGGRAPH等)的声誉和难度甚至超过大部分SCI期刊。但这些顶级会议本身也基本都被CPCI收录。所以,不能一概而论。

3.  与EI Compendex的比较:CPCI 和 EI (工程索引) 是齐名的两大全球会议文献索引工具。在工程技术领域,EI会议非常受认可;在自然科学、社会科学等领域,CPCI的覆盖面更广。很多时候,一个高质量的会议会同时被CPCI和EI收录。

4.  在国内的定位:

在高校和科研单位的评价体系中,CPCI论文的级别通常高于中文核心期刊,与EI会议论文相当。

在很多大学的博士毕业要求、研究生奖学金评定、教师绩效考核中,CPCI论文都被认定为一项重要的学术成果,通常会等同于一篇不错的国内核心期刊,或作为国际学术活动的证明。

二、ICPCI/CPCI会议论文有用吗?

非常有用,但其“用处”的大小取决于你的身份和目的。

对以下人群非常有用:

1.  本科生:

保研加分:很多学校将发表CPCI论文作为保研(推荐免试研究生)的重要加分项,能极大增强你的竞争力。

出国申请:证明你具备初步的科研能力和国际视野,是简历上的一个亮点。

毕业设计/学术入门:是开始接触学术研究、学习论文写作和发表的绝佳起点。

2.  硕士研究生:

毕业要求:部分学校允许用CPCI论文来满足硕士毕业要求。

考博/申博:是证明科研潜力的有力材料,尤其是在还没有能力发表SCI/SSCI的时候。

评奖评优:在申请国家奖学金、学校各类奖学金时,是重要的成果依据。

3.  博士研究生及青年科研人员:

成果积累:在冲击高水平期刊的间隙,可以通过会议快速发表阶段性成果,保持学术活跃度。

学术交流:参加会议并发表论文,是与领域内同行建立联系、获取反馈、了解前沿动态的好机会。

项目结题:可以作为科研项目结题的一项输出成果。

需要注意的方面(局限性):

1.  会议质量参差不齐:CPCI只是一个索引数据库,它收录的会议水平有高有低。有声誉极高的顶会,也有“水会”。需要你自己去甄别。

2.  认可度上限:对于寻求教职、评职称(尤其是副教授、教授)的资深学者来说,仅有CPCI论文是远远不够的,通常需要有高水平的SCI/SSCI期刊论文作为支撑。CPCI此时更多是锦上添花。

3.  “灌水”风险:因为其相对SCI/SSCI更容易发表,有些人会大量投递低质量会议,这不利于长期的学术发展。

总结与建议

特点/人群级别定位用处注意事项
本科生国际级,高含金量保研、出国、简历亮点是优秀的起点,但勿作为终极目标
硕士生国际级,重要成果毕业、考博、评奖学金确认学校认可政策,优先选择好会议
博士生/青年教师国际级,常规成果学术交流、成果积累、项目结题不能作为主要成果,需与高水平期刊结合
资深学者辅助性成果传播思想、建立合作主要精力应放在顶级期刊和顶会上

给你的最终建议:

如果你是学生或科研新手:发表一篇CPCI会议论文是非常有价值的事情,它能为你打开学术之门,带来实实在在的好处。

在选择会议时:一定要做好功课,查看会议的历史、主办方、往届论文出版情况,尽量选择在领域内有良好口碑的会议,避免纯粹的“水会”。

明确目标:清楚你发表论文的目的是什么(毕业、保研、评奖),并据此来规划你的投稿策略。

总而言之,ICPCI/CPCI论文是一个受到广泛认可的国际学术成果,尤其对于成长阶段的学者和学生非常有用。 但它只是学术道路上的一个里程碑,不应满足于此,而应以此为基础,向更高水平的学术成果迈进。

发布日期:2025-10-28
阅读量:13

会议论文与EI论文关系解析

“会议论文”和“EI论文”是两个不同维度的概念,它们之间是交叉关系,而非等同关系。下面为您详细解释一下:

1. 概念辨析

会议论文:

定义: 指在学术会议上发表和宣读的论文。

性质: 这是一种论文的发表形式/载体。与之相对的是“期刊论文”。

水平: 会议论文的质量和声誉天差地别。有顶尖的、具有极高学术价值的国际会议(例如计算机领域的顶会),其论文录用率极低,难度不亚于顶级期刊;也有水平一般、商业化运作的普通会议。

EI论文:

定义: 指被Engineering Village (EI) 数据库收录的论文。

性质: 这是一个数据库索引,类似于图书馆的目录。被EI收录是衡量论文学术水平和影响力的一个指标。

来源: EI数据库同时收录期刊论文(EI源刊) 和会议论文(EI会议)。

2. 两者的关系

是EI论文的会议论文: 只有那些被EI数据库收录的学术会议上发表的论文,才能被称为“EI会议论文”。很多高质量的国际会议都会与EI达成合作协议,确保其录用的论文会被EI收录。

不是EI论文的会议论文: 大量普通会议、区域性会议或水平不高的会议,其论文不会被EI收录。这些会议论文的价值相对较低。

3. 如何判断一个会议论文是否是EI论文?

在投稿或引用前,您可以通过以下方法判断:

● 看会议官方通知: 正规的会议在“征文启事”中会明确写明“优秀论文将被推荐至EI检索”或“本会议已进入EI检索目录”等字样。这是最直接的证据。

● 查询会议历史: 查询该会议往届的论文是否被EI收录了。如果往届的都收录了,那么本届收录的可能性就非常大。

● 在EI数据库中检索: 直接在Engineering Village网站上检索该会议的名称或往届论文的标题,看是否能查到记录。

● 看主办方和声誉: 由知名高校、学会(如IEEE, ACM, Springer等)主办的系列国际会议,被EI收录的可能性远高于名不见经传的会议。

4. 重要提示与区别

认可度差异: 即使在EI内部,EI期刊论文的认可度通常也高于EI会议论文。在很多高校和科研单位的评价体系中,一篇EI期刊论文的价值可能等同于甚至高于一篇EI会议论文。

“山寨会议”风险: 要特别警惕一些虚假或质量低劣的“国际会议”,它们可能会虚假宣传“保证EI检索”来收取高额注册费,但最终可能无法实现。务必通过上述方法进行核实。

总结

会议论文不一定是EI论文。

只有被EI数据库收录的会议论文,才能称为EI会议论文。

在投稿前,务必确认会议是否被EI收录,并尽量选择声誉好、历史记录优良的高水平会议。

希望这个解释能帮助您彻底理解这两个概念的关系!

发布日期:2025-10-28
阅读量:11

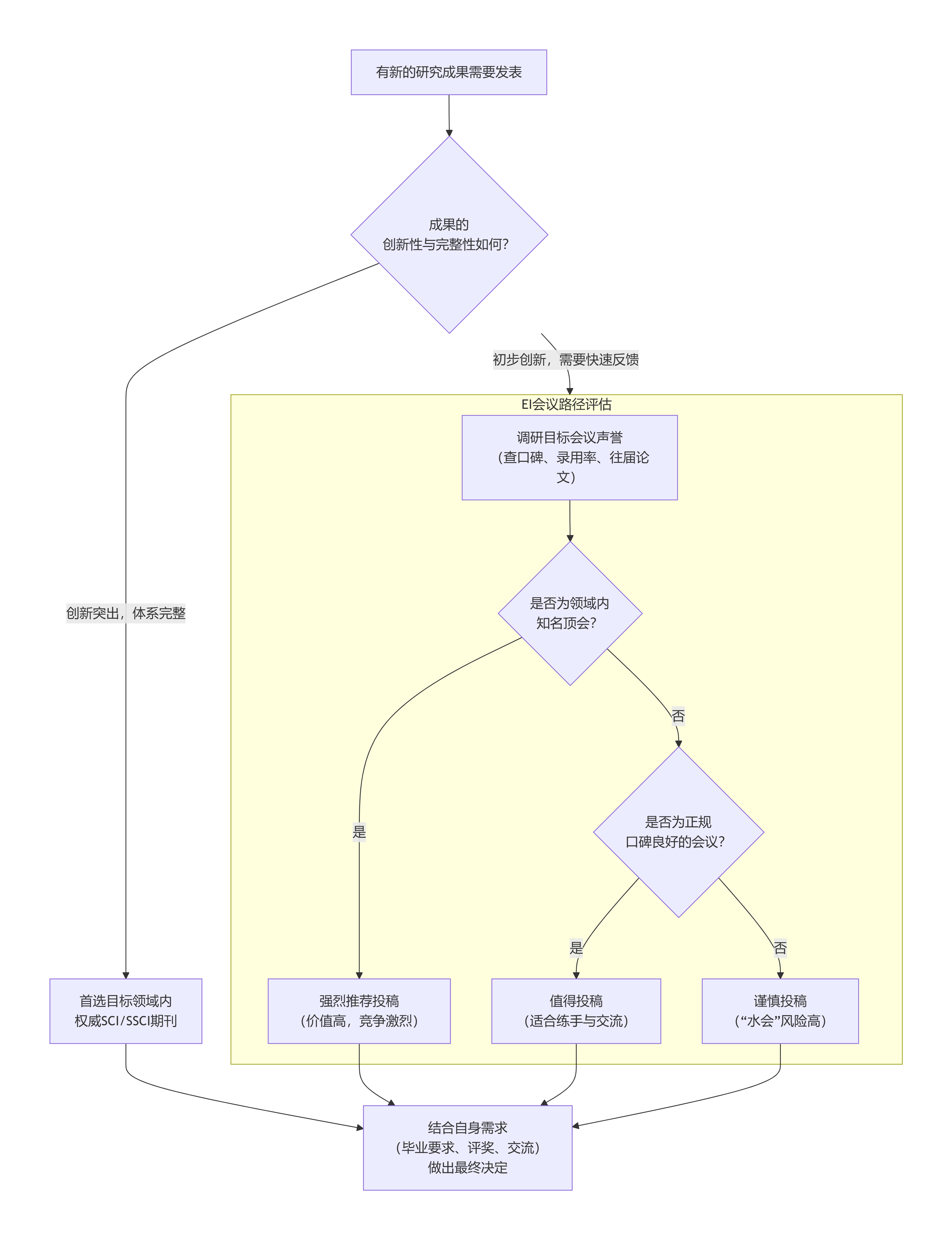
会议论文投稿流程与注意事项

投稿会议论文是科研工作者(尤其是学生和早期研究人员)非常重要的一项技能。它不仅是分享研究成果的途径,也是与同行交流、获得反馈、了解领域前沿的绝佳机会。下面将为您详细梳理会议论文的投稿流程和需要注意的关键问题。

一、 会议论文投稿完整流程

整个流程可以概括为以下几个关键阶段,下图为您清晰地展示了从准备到发表的完整路径:

1. 投稿前准备:选择与解读

这是最关键的一步,决定了你工作的方向和成功率。

寻找会议:

导师/同行推荐: 最可靠的方式,他们了解领域的顶级会议和信誉良好的会议。

学术数据库检索: 在 Google Scholar、DBLP、IEEE Xplore、ACM Digital Library 等平台搜索你研究领域的关键词,看相关论文发表在哪些会议上。

关注会议排名: 计算机科学领域有 CCF(中国计算机学会)推荐排名,其他领域也有类似的公认顶级会议(如 NeurIPS, CVPR, ICML, ACL 等)。

解读征稿启事: 找到目标会议的官方网站,仔细阅读 CFP。

主题范围: 确保你的研究工作与会议主题高度相关。

重要日期: 严格记录 摘要提交截止日、全文提交截止日、审稿结果通知日、终版提交截止日 和 会议日期。注意时区!

论文类型: 会议通常有不同类型的投稿,如:

Regular Paper(长文): 展示完整、成熟的研究成果。

Short Paper(短文): 展示小型研究、初步成果或系统演示。

Poster/Demo: 以海报或系统演示形式展示。

格式要求: 必须使用会议指定的模板(如 LaTeX 或 Word)。格式不符可能在初审阶段就被直接拒绝。

投稿系统: 了解使用哪个系统投稿(如 CMT, EasyChair, HotCRP 等)。

2. 论文撰写与格式化

写作:

结构清晰: 遵循 `引言 -> 相关工作 -> 方法 -> 实验 -> 结论` 的经典结构。

引言是关键: 用简明语言说清研究问题、动机、主要贡献和论文结构。

突出创新点: 在引言和结论中明确说明你的工作与已有工作的不同和创新之处。

实验充分: 设计公平、有说服力的对比实验,并进行详尽的误差分析和消融实验。

格式化:

严格遵守: 使用官方模板,检查页边距、字体、行距、图表格式、参考文献格式等。

页数限制: 绝对不能超过规定的页数限制,包括参考文献和附录。

匿名提交: 如果会议是 双盲评审,务必在文中删除所有作者、单位、致谢信息,并避免引用你们未发表的个人工作。

3. 在线提交与确认

在投稿系统中创建账号和提交页面。

填写信息: 准确填写标题、摘要、作者列表及顺序、关键词、主题领域等。这会影响程序委员会分配审稿人。

上传文件: 通常需要上传 PDF 源文件。检查文件是否完整、无误。

最终确认: 点击提交后,通常会收到一封确认邮件。务必妥善保存。

4. 审稿与修改

等待期: 耐心等待,可以继续其他工作或提前准备 rebuttal。

收到审稿意见: 结果通常是 Accept(接收)、Minor Revision(小修)、Major Revision(大修) 或 Reject(拒绝)。

撰写反驳信: 如果有机会(如“修订”),认真对待每一条审稿人意见。

态度诚恳: 感谢审稿人的宝贵意见。

逐条回复: 对每条意见进行回复。同意的,说明你如何在修改稿中进行了改进;不同意的,礼貌且有理有据地解释你的观点。

修改论文并提交终版: 根据审稿意见和 rebuttal 的承诺,仔细修改论文,并在截止日期前提交最终版本。

5. 参会与发表

注册会议: 收到录用通知后,在规定时间内完成注册缴费。学生注册通常有优惠。

准备展示:

Oral(口头报告): 准备精炼的PPT,反复演练,控制好时间。

Poster(海报): 设计美观、逻辑清晰的海报,并准备一个1-2分钟的简短介绍。

现场交流: 积极听取他人报告,在问答环节提问,在海报环节与学者深入交流,建立学术联系。

二、 需要特别注意的关键问题

1.  “Deadline是第一生产力”——但也是铁律!

严格遵守所有截止日期。系统通常到点自动关闭,几乎没有通融的余地。建议提前1-2天提交,以应对网络拥堵等意外情况。

2.  匹配度是前提

再好的工作,如果投到一个不相关的会议上,也很容易被拒。花时间研究会议往届的论文集,感受其风格和偏好。

3.  格式是“敲门砖”

格式混乱会给审稿人留下极不专业的印象,甚至被认为是“不尊重会议”,可能导致直接拒稿。

4.  匿名评审的陷阱

在双盲评审中,务必确保文中没有泄露身份的信息。同时,在引用自己先前的工作时,需使用匿名引用,如“In prior work [Anonymous, 2023]...”。

5.  审稿意见是“财富”

即使被拒,也要认真阅读审稿意见。这是领域专家对你工作的免费、宝贵的指导,能帮助你发现不足,改进工作,为下一次投稿奠定基础。不要因为被拒而气馁。

6.  警惕“掠夺性会议”

一些会议以盈利为目的,学术价值低,审稿不严格,收费高。识别方法:查看其主办单位、往届论文质量、是否被知名数据库收录、以及同行中的口碑。

7.  伦理与学术不端

严禁一稿多投! 同一篇论文不能同时投给多个会议。

确保实验可复现,数据真实,杜绝任何形式的抄袭和造假。

总结:新手投稿清单

● 选定3-5个潜在目标会议,并按其重要性/难度排序。

● 精读CFP,标记所有重要日期和要求。

● 下载官方模板,严格按照格式撰写。

● 论文逻辑清晰,创新点明确,实验充分。

● 如果是双盲评审,已完成匿名化处理。

● 提前在投稿系统注册,并完成信息填写和论文上传。

● 收到审稿意见后,礼貌、专业地撰写反驳信并修改论文。

● 论文被接收后,按时注册并精心准备会议展示。

希望这份详细的指南能帮助你顺利完成会议论文的投稿!

发布日期:2025-10-28
阅读量:15

ICICSE会议论文含金量分析

ICICSE可以被认为是一个在特定领域内有一定价值的国际会议,但其整体“含金量”处于中等水平,不属于顶尖或顶级会议。 它的价值高度取决于您的具体目标和所处阶段。下面我们从几个维度来详细拆解:

一、ICICSE的积极方面(“加分项”)

1.  国际性会议:它是一个国际会议,这意味着:

国际交流:您有机会与来自世界各地的研究者交流。

英文写作:论文需要以英文撰写和发表,这锻炼了国际学术交流的能力。

正式出版物:会议论文集通常会由出版社正式出版(例如之前的会议是由IEEE CPS出版),并会被主要数据库收录。

2.  IEEE出版与检索:历史上,ICICSE的论文集曾被IEEE Xplore 收录,并被EI Compendex 检索。这是它最大的亮点之一。

IEEE 是电气电子工程师学会,在工程和计算机领域是全球最具影响力的专业机构之一。

EI 是工程索引,是国际公认的工程领域核心文献检索系统。

对于国内很多高校(尤其是硕士毕业要求)来说,被EI检索的会议论文是满足毕业条件的硬通货,具有很高的实用价值。

3.  审稿流程:作为一个正规的学术会议,它拥有同行评审流程。这意味着您的论文需要经过领域内其他研究者的审阅,这个过程本身对提升研究质量和写作水平有帮助。

4.  领域聚焦:会议主题集中在“用于科学和工程计算的互联网计算”,对于从事相关细分领域(如分布式计算、网格计算、云计算、科学计算应用等)的研究者来说,是一个针对性较强的交流平台。

二、ICICSE的局限性(“减分项”)

1.  影响力和声誉:ICICSE在计算机科学领域的知名度、影响力和历史声誉远不及那些顶会。

对比顶会:在计算机领域,大家公认的顶会是诸如 OSDI/SOSP(系统)、CVPR/ICCV(视觉)、ACL/EMNLP(NLP)、ICML/NeurIPS(机器学习) 等。这些会议的录取率极低(通常低于20%),论文质量极高,在学术界和工业界都有巨大影响力。ICICSE与它们不在一个量级上。

CCF推荐列表:在中国计算机学会的推荐国际学术会议和期刊列表中,ICICSE并未被列入。对于在国内学术圈(尤其是博士申请、教职评定)发展的研究者来说,CCF评级是一个非常重要的参考标准。不在列表内,意味着其认可度会打折扣。

2.  录用率和严谨性:

虽然没有公开的精确数据,但根据其规模和历史来看,ICICSE的录用率可能相对较高。高录用率通常意味着审稿标准相对宽松,论文质量的方差可能较大,整体水平不一定非常突出。

会议的严谨性和学术声誉需要长时间的积累,ICICSE在这方面还比较年轻。

3.  学术社区关注度:顶级会议的论文会受到整个领域顶尖学者的密切关注,而ICICSE的论文受众相对有限,主要局限于参会的学者和直接相关的小圈子。

综合评估与建议

ICICSE的“含金量”可以总结为:一个“够用”且“实用”的国际会议平台。

它非常适合以下人群和目标:

硕士研究生:为了达到毕业要求(尤其是要求EI检索的学校),ICICSE是一个非常不错的选择。它具备了国际会议、IEEE出版、EI检索等硬性条件,难度又不像顶会那样高不可攀。

科研入门者:如果您是刚开始从事科研的本科生或低年级研究生,希望获得第一次国际会议投稿和发表的经验,ICICSE是一个很好的“练手”机会。您可以熟悉整个流程,为将来冲击更高级别的会议做准备。

需要快速发表成果:如果您的项目需要尽快展示和发表一些阶段性成果,会议论文的周期通常比期刊短。

不建议以下人群将其作为主要目标:

博士研究生:对于旨在进入学术界、寻求教职或高水平博士后位置的博士生,导师通常会要求你们冲击CCF B类及以上的会议或知名期刊。ICICSE的成果在简历上的分量不够重。

追求顶尖学术声誉的研究者:如果您的研究目标是做出具有影响力的工作,并获得领域内顶级学者的认可,那么应该优先考虑本领域的旗舰会议和顶级期刊。

给您的最终建议:

1.  明确你的需求:首先想清楚,你投稿的目的是什么?毕业?积累经验?还是追求学术影响力?

2.  查询最新信息:务必去ICICSE的官方网站查看最新一届会议的信息。确认其出版社是否仍是IEEE,以及是否承诺被EI检索(这一点至关重要!因为检索情况可能会变化)。

3.  对照学校/单位要求:查看你所在学校的研究生培养方案或单位的评定标准,看ICICSE是否符合要求。

4.  咨询导师和师兄师姐:他们的经验是最直接、最可靠的参考。

结论:

如果把学术会议比作大学,ICICSE不像“清华北大”那样的顶尖学府(顶会),但它可以算是一所不错的“一本院校”。对于很多人来说,能从这里毕业已经很有价值;但对于志在攀登学术高峰的人来说,它可能只是一个起点或中转站。

发布日期:2025-10-28
阅读量:10

EI会议无影响因子原因及评价标准

EI(工程索引)会议本身没有影响因子。下面详细解释为什么,并澄清一些相关的概念。

为什么EI会议没有影响因子?

“影响因子”是一个专有指标,由科睿唯安公司为其旗下的 《科学引文索引》 数据库中的期刊 所创制和发布的。

1.  创造者和所有者:影响因子是科睿唯安公司的产品,每年在《期刊引证报告》中发布。

2.  适用范围:它只适用于被SCI收录的期刊。计算方法是:某期刊前两年发表的论文在第三年被引用的总次数,除以该期刊在前两年内发表的论文总数。

3.  EI和SCI是两个不同的数据库:EI是由爱思唯尔旗下的工程信息公司维护的数据库,主要收录工程技术领域的文献。它收录期刊文章,也收录会议论文。而SCI是科睿唯安公司的产品,主要收录基础科学领域的期刊。

因此,“影响因子”这个指标根本就不适用于EI数据库,更不用说其中的会议论文了。

如何评判EI会议论文的水平和影响力?

既然没有影响因子,学术界如何判断一个EI会议的好坏呢?主要有以下几个标准和替代指标:

1.  会议声誉和历史

长期声誉:某些会议已经举办了几十年,在特定领域内建立了极高的声誉,比如计算机领域的顶会(如CVPR, ICML, ACL等)。这些会议虽然被EI收录,但其实际影响力远高于很多SCI期刊。

主办方:由IEEE、ACM、SPIE等知名国际学术机构主办的会议,通常质量更有保障。

2.  录用率

这是衡量会议竞争力的一个非常硬性的指标。录用率越低(例如低于20%),通常说明会议的要求越高,竞争越激烈,论文质量也普遍更高。

3.  是否被其他核心数据库收录

很多高质量的EI会议同时也被CPCI(原ISTP)收录。而一些顶尖的EI会议,其论文甚至会进一步被SCI期刊收录。

注意区分:这种情况下,论文是作为会议论文被EI收录,同时作为期刊文章被SCI收录(可能发表在合作期刊的特刊或正刊上)。这时,该期刊的影响因子可以作为参考,但这影响因子属于期刊,而非会议本身。

4.  “CCF推荐列表”等权威分类

在中国计算机领域,中国计算机学会的推荐国际学术会议和期刊目录 是极具影响力的评判标准。它将会议分为A、B、C三类,A类代表顶级会议。能进入CCF A类的EI会议,其权威性毋庸置疑。

5.  H5指数等谷歌学术指标

对于在谷歌学术上建立了主页的会议,可以查看其H5指数。这类似于期刊的影响因子,但它是基于过去5年内的引用数据,可以作为一个参考。

EI会议 vs. SCI期刊:一个简单的对比

特性EI会议SCI期刊
文献类型主要是会议论文期刊文章
发布速度快(从投稿到见刊周期短)慢(审稿周期长,见刊慢)
评审方式通常为单盲或双盲评审,周期短通常为单盲或开放评审,周期长,更严格
核心指标无影响因子,看会议声誉、录用率、CCF等级等有影响因子,有JCR分区、中科院分区
交流形式通常需要作者参会做报告,便于学术交流无强制参会要求
认可度在工程技术和计算机领域认可度高,尤其顶级会议在基础科学和所有领域普遍认可度高

总结

EI会议没有影响因子,因为影响因子是专为SCI期刊设计的指标。

评价一个EI会议的水平,需要综合考量其历史声誉、主办方、录用率、是否被CCF推荐及其等级等因素。

在选择投稿会议还是期刊时,需要根据你研究领域的特点、研究成果的成熟度以及时间要求来决定。在计算机等领域,顶级会议的声誉和影响力甚至超过多数SCI期刊。

发布日期:2025-10-28
阅读量:6

中文会议论文写作指南

第一部分:中文会议论文好发吗?

总的来说,相对于高水平的中文期刊(核心/C刊),中文会议论文的难度要低一些,但具体情况因会而异。

我们可以从以下几个维度来理解:

1. 难度分析:为什么相对“好发”?

门槛较低:很多会议的宗旨是促进学术交流,为青年学者和学生提供平台,因此对创新性和完整性的要求通常低于顶尖期刊。

审稿周期短:会议有固定的截稿和召开日期,审稿流程通常比较快,一般1-2个月就会有结果。

反馈快速:即使被拒,也能很快得到反馈,便于修改后转投其他会议或期刊。

交流价值:参会可以现场与同行交流,获得即时反馈和建立人脉,这是期刊发表不具备的优势。

2. 分层看待:并非所有会议都“好发”

顶级知名会议:例如中国计算机学会(CCF)推荐的A、B类会议,中国人工智能学会(CAAI)等一级学会的年度大会,其竞争非常激烈,难度不亚于甚至高于一些核心期刊。

普通国家级/省级学会会议:这类会议是大多数人的选择,难度适中,只要研究工作扎实、撰写规范,被接收的概率较高。

商业性或区域性会议:这类会议主要以营利或地方交流为目的,录用标准相对宽松,但学术价值和认可度也相应较低。

结论:如果您瞄准的是行业内认可度高的知名会议,那么并不“好发”,需要认真准备。但如果是一般性的学术会议,只要论文质量过关,成功发表的机会是很大的。

第二部分:中文会议论文怎么写?

撰写一篇合格的中文会议论文,可以遵循以下步骤和结构:

写作前的准备

1.  精准选择会议:

查看会议主题是否与你的研究方向高度相关。

了解会议的主办单位、历史声誉、往届录用率、是否被EI/CPCI等检索。

仔细阅读“征稿通知”,这是最重要的指南!重点关注:截稿日期、论文格式要求、页数限制、投稿系统等。

2.  明确论文类型:

长文:通常要求更完整、深入的原创研究工作。

短文:可能是一些初步研究、工具介绍、案例研究等。

论文结构与写作要点

会议论文的结构通常遵循“IMRaD”格式,但细节上需特别注意会议的要求。

1. 题目

要简洁、明确,直接反映文章的核心内容。

可以使用“基于XX方法的XX研究”或“XX问题的一个XX方案”等句式。

避免过于宽泛或使用生僻缩写。

2. 摘要

这是论文的“门面”,审稿人第一眼看的地方。

通常200-300字,需精炼地概括:

背景与问题:研究处于什么背景下,要解决什么问题?

方法:你采用了什么研究方法或技术路线?

结果:得到了哪些主要的、可量化的实验结果或结论?

结论:这些结果有什么意义和价值?

3. 关键词

3-5个,选择能代表论文核心概念的专业术语。

4. 引言

这是重中之重!很多论文被拒是因为引言没写好。

写作逻辑:

阐述研究领域的背景和重要性。

明确指出当前研究中存在的“空白”或亟待解决的“问题”(这是你论文的切入点)。

简要介绍你为解决这个问题所做的工作(你的方法)。

清晰地陈述本文的主要贡献(最好用“本文的主要贡献包括:1... 2... 3...” 分点列出),让审稿人一目了然。

最后,可以概述一下论文的章节安排。

5. 相关工作

综述与你的研究密切相关的现有工作。

切忌简单罗列文献,要进行评述!分析这些工作的优点和不足,并自然地引出你的研究与它们的不同和优势。

这表明你对该领域有充分的了解,并且你的研究是有基础的。

6. 理论与方法

这是论文的核心,需要详细、清晰地描述你的研究设计、模型、算法或实验方法。

确保描述具有可重复性,即别人能根据你的描述复现你的工作。

多使用图表、公式来辅助说明,使其更直观。

7. 实验与结果分析

数据是王道。这是证明你方法有效性的关键部分。

详细介绍实验设置:数据集、评估指标、对比方法(Baseline)、实验环境等。

结果尽量用图表呈现,美观且清晰。在图表下方或正文中,要对结果进行分析和解释。

与现有方法进行对比,并通过分析说明为什么你的方法更好(或在不同场景下有何优劣)。

8. 结论与展望

简要总结全文工作,再次强调你的核心贡献和结论。

指出当前工作的局限性和未来可以进一步研究的方向。这体现了学术的严谨性。

9. 参考文献

格式必须严格按照会议模板要求(如GB/T 7714-2015)。

引用相关、重要且尽可能新的文献。

确保所有文内引用都在文末的参考文献列表中,反之亦然。

写作后的工作

1.  反复修改与润色:检查逻辑是否通顺,语言是否流畅专业,避免错别字和语法错误。可以请导师或同学帮忙审阅。

2.  严格格式化:使用会议提供的官方Word或LaTeX模板,调整所有格式细节(字体、行距、页边距、图表格式等)。格式不规范可能直接导致被拒。

3.  查重:在投稿前,务必使用知网、万方等查重系统自查,确保重复率符合会议要求(通常低于15%-20%)。

4.  准备投稿材料:可能需要所有作者的姓名、单位、邮箱、研究方向等。有些会议还需要提交版权转让协议。

总结与建议

早做准备:不要等到截稿前几天才开始写。

模仿优秀论文:找几篇你目标会议上往年发表的、与你方向相近的优秀论文,学习它们的结构和写作风格。

突出亮点:在有限的篇幅内,清晰地展示你工作的创新点。

态度认真:从内容到格式,都体现出你的专业和严谨。

发布日期:2025-10-28
阅读量:10

ICCC会议论文分析与建议

ICCC会议在它的领域内非常有名,但圈子相对小众。下面我为你全面、客观地分析一下ICCC会议论文怎么样。

核心结论

ICCC是计算创意领域的顶级国际会议,具有高度的专业性和权威性。 如果你的研究方向是计算创意,那么ICCC是你不容错过的最佳发表平台。但它的影响力和认可度也因其高度专业化而存在一定的局限性。

详细分析

1. 定位与权威性

顶级专业性会议:ICCC的全称是International Conference on Computational Creativity。在这个特定交叉学科(人工智能 + 艺术/创意)里,它被公认为是最顶级的学术会议,相当于该领域的“顶会”。

核心社区:参加这个会议的人几乎囊括了全球所有从事计算创意研究的学者、艺术家和工程师。你能在这里看到这个领域最前沿、最核心的研究成果。

历史悠久:从2010年开始每年举办,已经建立了成熟的学术社区和严格的审稿流程。

2. 研究内容与特点

ICCC关注的是让计算机具有创造力,而不仅仅是执行重复性任务。其研究内容非常独特和有趣,包括但不限于:

● 创意生成:计算机生成诗歌、故事、音乐、绘画、舞蹈等。

● 创意评估:如何客观、量化地评估计算机生成作品的“创意性”和“质量”。

● 计算模型:构建模拟人类创意过程的计算模型和心理模型。

● 人机协同创作:研究人类与AI合作进行艺术创作的新模式。

● 具体应用领域:包括但不限于视觉艺术、音乐、文学、游戏设计、科学发现、广告创意等。

特点:论文通常兼具技术深度和对“创意”本质的哲学思考,是一个典型的科学与人文艺术交叉的领域。

3. 论文质量与审稿

质量较高:由于是顶级会议,投稿的竞争相当激烈。录用的论文通常具有创新性的思想、扎实的实验或系统实现、以及严谨的论述。

审稿流程:采用同行评议。审稿人都是该领域的专家,他们的意见通常非常专业和有建设性,即使被拒稿,反馈意见也对后续研究有很大帮助。

接收率:根据往年数据,接收率通常在40%-50% 左右。这个比例在顶级会议中算是相对宽松的,但这主要是因为该领域本身比较小众和前沿,投稿的都是对该领域有深入了解的研究者,稿件整体水平较高。

4. 影响力与认可度

在领域内:影响力是绝对的顶尖。在计算创意领域,一篇ICCC论文的含金量非常高,是评价一个研究者水平的重要指标。

在更广泛的AI社区:影响力相对有限。与CVPR(计算机视觉)、ACL(自然语言处理)、ICML(机器学习)这些动辄上万人的AI顶会相比,ICCC的规模要小得多(通常一两百人)。因此,在主流AI圈,它的知名度不那么高。

在学术界:在计算机科学、数字媒体艺术、设计学等相关院系,ICCC被广泛认可为一个高质量的国际会议。尤其在评价博士生的研究成果时,一篇ICCC论文是很有分量的。

在产业界:随着AIGC的爆火,ICCC所研究的核心问题正变得越来越受关注。谷歌、微软、Meta等公司的研究团队也越来越关注这个会议。一篇ICCC论文可以很好地证明你在AIGC核心算法与理论方面的研究能力。

5. 优点

● 领域权威:计算创意领域的黄金标准。

● 社区紧密:规模小,可以很方便地与领域内的大牛和同行深入交流。

● 前沿性强:能接触到最前沿、最大胆的关于机器创造力的想法。

● 跨学科性:能接触到来自计算机科学、心理学、艺术、哲学等不同背景的研究者,视野开阔。

● 对AIGC研究有直接价值:如果你做的是AIGC的底层理论、创意评估、可控生成等,ICCC非常对口。

6. 缺点/局限性

● 圈子小:影响力主要集中在自己的小圈子内。

● 竞争生态:相比于其他AI大模型“军备竞赛”式的会议,ICCC更偏向于对“创意”本身的探索,有时显得不那么“工程”和“实用”。

● 认可度依赖环境:在你所在的实验室或院系,如果大家不了解这个领域,可能需要你额外解释这个会议的水平。

总结与建议

对于计算创意领域的研究者:必须参加的顶级会议,是发表成果和融入社区的首选。

对于从事AIGC、AI艺术相关研究的研究者:强烈推荐。特别是如果你的研究不止于应用,还关心创意模型、评估方法、人机协作等更深层的问题,ICCC是最佳平台。

对于主流AI(如CV/NLP)的研究者:如果你的工作有很强的“创造性”成分(例如,生成了前所未有的图像风格、写出了新颖的文本),可以考虑投ICCC作为一个补充或交叉学科的展示。但如果追求更广泛的影响力,可能还是优先选择本领域的顶会。

总而言之,ICCC会议论文是“术业有专攻”的典型代表。在其专业领域内,它是皇冠上的明珠;在整个AI浩渺的星空中,它是一颗独特而璀璨的专项之星。

发布日期:2025-10-28
阅读量:7

计算机领域EI会议及CCF推荐列表

“EI会议”是一个比较宽泛的说法,通常指那些被EI Compendex 索引的会议论文集。

在计算机领域,绝大多数高水平的国际会议都会被EI收录,但同时它们也通常被更权威的CCF推荐列表(中国计算机学会推荐列表)所分类和评级。因此,在中国学术界,大家更看重的是会议的 “CCF等级”(A/B/C类),而“被EI收录”通常被视为一个基本门槛。

下面将按照计算机的主要子领域,列出一些公认的、影响力较大的EI会议(其中很多同时也是CCF A/B类推荐会议)。

如何查找和确认EI会议?

在具体列举之前,先提供两个最可靠的方法:

1.  中国计算机学会推荐国际学术会议和期刊目录:这是国内高校和科研单位最权威的参考标准。

官网地址:https://www.ccf.org.cn/Academic_Evaluation/By_category/

你可以在这里按方向(如人工智能、计算机网络、软件工程等)查找所有被推荐的会议及其等级(A/B/C)。

2.  Engineering Village 官网:这是EI官方的数据库查询平台。你可以直接搜索会议名称,查看其是否被EI Compendex收录。

官网地址:https://www.engineeringvillage.com/

主要领域的知名EI会议列表(部分为CCF A类)

以下列表包含了各个领域的顶级和重要会议,它们几乎100%会被EI收录。

1. 人工智能 / 计算机视觉 / 模式识别

CVPR - IEEE Conference on Computer Vision and Pattern Recognition (CCF A)

ICCV - International Conference on Computer Vision (CCF A)

ECCV - European Conference on Computer Vision (CCF A)

AAAI - Conference on Artificial Intelligence (CCF A)

IJCAI - International Joint Conference on Artificial Intelligence (CCF A)

ICML - International Conference on Machine Learning (CCF A)

NeurIPS - Conference on Neural Information Processing Systems (CCF A)

ACL - Annual Meeting of the Association for Computational Linguistics (CCF A)

EMNLP - Conference on Empirical Methods in Natural Language Processing (CCF B)

MM - ACM International Conference on Multimedia (CCF A)

2. 计算机网络 / 无线通信

SIGCOMM - ACM Conference on Applications, Technologies, Architectures, and Protocols for Computer Communication (CCF A)

MobiCom - ACM International Conference on Mobile Computing and Networking (CCF A)

INFOCOM - IEEE International Conference on Computer Communications (CCF A)

NSDI - Symposium on Networked Systems Design and Implementation (CCF A)

3. 软件工程 / 程序设计语言

ICSE - International Conference on Software Engineering (CCF A)

FSE/ESEC - ACM SIGSOFT International Symposium on the Foundations of Software Engineering (CCF A)

ASE - International Conference on Automated Software Engineering (CCF A)

OOPSLA - Conference on Object-Oriented Programming Systems, Languages, and Applications (CCF A)

PLDI - ACM SIGPLAN Conference on Programming Language Design and Implementation (CCF A)

4. 理论计算机科学 / 算法

STOC - ACM Symposium on Theory of Computing (CCF A)

FOCS - IEEE Annual Symposium on Foundations of Computer Science (CCF A)

SODA - ACM-SIAM Symposium on Discrete Algorithms (CCF A)

CAV - International Conference on Computer Aided Verification (CCF A)

5. 计算机体系结构 / 高性能计算

ISCA - International Symposium on Computer Architecture (CCF A)

MICRO - IEEE/ACM International Symposium on Microarchitecture (CCF A)

ASPLOS - International Conference on Architectural Support for Programming Languages and Operating Systems (CCF A)

SC - International Conference for High Performance Computing, Networking, Storage and Analysis (CCF A)

HPCA - IEEE International Symposium on High-Performance Computer Architecture (CCF A)

6. 数据挖掘 / 数据库

SIGKDD - ACM Knowledge Discovery and Data Mining (CCF A)

SIGMOD - ACM International Conference on Management of Data (CCF A)

VLDB - International Conference on Very Large Data Bases (CCF A)

ICDE - IEEE International Conference on Data Engineering (CCF A)

7. 人机交互 / 普适计算

CHI - ACM Conference on Human Factors in Computing Systems (CCF A)

UbiComp - ACM International Joint Conference on Pervasive and Ubiquitous Computing (CCF A)

MobileHCI - International Conference on Human-Computer Interaction with Mobile Devices and Services (CCF B)

重要提示与建议

1.  警惕“水会”:有很多会议虽然也被EI收录,但学术声誉很差,审稿不严,以收取高额注册费为目的,被称为“水会”或“ predatory conference ”。在学术评价中,发表在这些会议上的论文价值很低,甚至可能被视为负面记录。

2.  如何判断会议质量:

查看CCF等级:这是最直接有效的方法。

咨询导师和师兄师姐:他们最了解本领域内哪些会议受认可。

查看会议历史:一个历史悠久、由知名机构(如ACM, IEEE, USENIX等)主办、且论文录用率较低的会议,通常质量较高。

看H5指数或CiteScore:在Google Scholar Metrics或Scopus中可以查看会议的影响力指标。

3.  EI不是唯一标准:对于博士生或希望从事高水平研究的人来说,目标应该是CCF B类以上的会议,而不仅仅满足于“EI收录”。

发布日期:2025-10-28
阅读量:17

ICEPT会议论文分类及学术地位

ICEPT会议论文属于“电子封装技术”领域的、在国际上具有较高声誉和影响力的国际会议论文。下面我们从几个维度来详细分类和解释:

1. 按学科领域分类

● 一级学科: 电子科学与技术

● 二级学科/核心领域: 微电子学与固体电子学、电子制造、半导体器件与封装

● 具体研究方向:

先进封装技术与集成

封装材料与工艺

高密度互连

热管理与热机械可靠性

射频/微波/毫米波封装

光电封装

系统级封装与异质集成

封装建模与仿真

可靠性与失效分析

2. 按会议级别和声誉分类

ICEPT在相关领域内被公认为一个高水平、高影响力的国际会议。

● 国际认可度: 它是电子封装领域最重要的国际会议之一,由IEEE(电气和电子工程师协会)的CPMT(元件、封装和制造技术协会,现已整合到EPS,电子封装协会)等权威机构赞助或联合举办。论文被IEEE Xplore 数据库收录,这对全球范围内的检索和引用非常重要。

● 国内认可度: 在中国,尤其是在微电子、半导体和电子制造相关的高校(如清华大学、复旦大学、西安电子科技大学等)和研究机构中,ICEPT被认为是本领域的顶级或重要国际会议。

● 与期刊的关系: 会议上发表的优秀论文通常会被推荐或扩展后投稿到相关的SCI期刊,例如:

IEEE Transactions on Components, Packaging and Manufacturing Technology

Microelectronics Reliability

Journal of Electronic Packaging

3. 在国内外学术评价体系中的位置

在中国:

在高校和研究机构的科研成果认定中,ICEPT通常被划分为国际学术会议。

在更细致的分类中(如一些高校的研究生毕业要求),它很可能被认定为 “重点国际会议”或“B类以上国际会议” 。具体级别因学校和院系的规定而异,但普遍认为其水平很高。

它不属于“中文核心期刊”或“中国科技核心期刊”的范畴,因为它是国际会议。

在全球:

作为IEEE支持的会议,它在全球电子封装学术界和工业界(如Intel、TSMC、ASE等公司)都有很高的知名度,是学者和企业工程师展示最新研究成果、进行交流合作的重要平台。

总结

ICEPT会议论文属于“电子封装技术”领域内,具有高学术声誉和工业影响力的国际会议论文。

您可以这样理解它的地位:

● 在 “电子封装” 这个细分领域,ICEPT类似于 “顶会” 的存在。

● 它的论文被IEEE Xplore收录,具有国际认可度。

● 对于从事微电子、半导体封装、电子制造等相关研究的科研人员和学生来说,在ICEPT上发表论文是一项非常有价值的成就。

因此,如果您看到某人的简历中有ICEPT论文,通常意味着他在电子封装领域有扎实的研究工作。

发布日期:2025-10-28
阅读量:10

Scopus与SCI期刊评价指标对比

Scopus的CiteScore和Web of Science的JCR影响因子是当今世界最主流的两个期刊评价指标。很多人希望找到一个“换算公式”,但严格来说,它们之间不存在一个简单、精确的换算关系。

与其寻找不存在的“换算器”,不如进行一次深度对比,理解它们的异同,从而正确解读和运用。

核心结论:为什么不能直接换算?

1.  数据库不同:CiteScore基于Scopus数据库,JCR影响因子基于Web of Science核心合集。这两个数据库收录的期刊范围、论文类型和审稿标准有显著差异。

2.  计算周期不同:这是最关键的区别。CiteScore使用3年窗口,而影响因子使用2年窗口。这导致它们对学科发展速度的敏感度不同。

3.  分子分母的计入内容不同:CiteScore分母包含所有类型的文档,而影响因子分母只包含“可引用项”。

下面我们通过一个详细的对比表格和解读来展开。

深度对比:CiteScore vs. JCR影响因子

对比维度Scopus CiteScoreWeb of Science JCR Impact Factor
发布机构Elsevier(爱思唯尔)Clarivate(科睿唯安)
数据来源Scopus 数据库Web of Science 核心合集(SCI/SSCI/AHCI)
计算公式CiteScore =
某年对前3年文档的引用次数 / 前3年发布的所有文档
IF =
某年对前2年文章的引用次数 / 前2年发布的“可引用项”
时间窗口3年(例如:2023年CiteScore基于2020-2022年文档)2年(例如:2023年影响因子基于2021-2022年文章)
分子/分母范围分子:该期刊所有文档在统计年获得的引用。
分母:该期刊在前3年发表的所有类型文档(包括文章、综述、会议论文、社论、勘误等)。
分子:该期刊“可引用项”在统计年获得的引用。
分母:该期刊在前2年发表的“可引用项”(通常指文章和综述,不包括社论、信件等)。
更新频率每年一次(通常在年中)每年一次(通常在6月发布)
获取途径Scopus官网(免费查询)Journal Citation Reports(JCR,需机构订阅)
主要特点1. 覆盖更广:Scopus收录期刊更多,尤其对非英语和非欧美期刊更友好。
2. 透明度高:计算公式公开,可免费查询所有期刊的CiteScore。
3. 稳定性强:3年窗口受单篇高被引论文波动影响较小,更能反映期刊的长期稳健影响力。
1. 历史更久:被视为期刊评价的“金标准”。
2. 门槛更高:WoS核心合集遴选更严格,常被视为“质量”的标志。
3. 敏感度高:2年窗口对热点领域和新兴学科反应更迅速。

关键差异解读与影响

1. 时间窗口(2年 vs. 3年)的深远影响

这是导致数值差异和意义不同的核心。

JCR影响因子(2年窗口):

优势:能快速捕捉到“热点”研究。在生命科学、材料科学等发展迅速的领域,一篇重要论文可能在1-2年内获得大量引用,从而迅速推高期刊的影响因子。

劣势:波动性大。一篇“爆款”论文或一篇零引用的论文,对2年期的小分母会产生巨大影响,导致IF年度间剧烈波动。对数学、社会科学等需要更长时间积累引用的“慢热”学科不公平。

CiteScore(3年窗口):

优势:更稳定、更全面。3年的数据量更大,能平滑掉偶然的波动,更好地反映期刊的持续影响力。对“慢热”学科更友好。

劣势:对新兴趋势的反应有“滞后性”。

影响:通常情况下,对于同一本期刊,其CiteScore的数值会低于其影响因子。因为分母大了(多了1年的文档量),而分子的引用增长可能不足以抵消分母的扩大。但这并非绝对。

2. 分母范围的本质区别

CiteScore的分母是“所有文档”。这意味着,期刊发表的每一篇社论、会议摘要、读者来信,都会进入分母,但它们却很少被引用。这可能会 “稀释” 期刊的最终得分。如果一个期刊发表大量此类非研究性文档,其CiteScore会被拉低。

JCR影响因子的分母是“可引用项”。它只计算那些预期会被引用的文档(Article, Review)。这使得IF更能聚焦于期刊的核心研究产出。

影响:对于那些发表大量非可引用项文档的期刊(如一些新闻评论类或医学领域的期刊),其CiteScore会显著低于其影响因子。

如何“近似”比较与换算?

虽然不能精确换算,但我们可以通过一些方法进行大致的比较和趋势判断。

1. 分区比较法(最实用)

不要纠结于绝对数值,而是看期刊在各自体系中的相对位置——即分区。

JCR有Q1-Q4分区。

Scopus也有CiteScore分区(CiteScore Tracker)。

实践建议:当你评价一本期刊时,可以同时查看它的JCR分区和CiteScore分区。如果一本期刊在两个体系中都是Q1,那么它无疑是该领域的顶级期刊。如果一个在Q1,另一个在Q2,则需要结合具体领域和你的实际需求(如追求影响力还是稳定性)来判断。

2. 领域内相对排名法

在同一学科类别内,比较期刊的CiteScore排名和IF排名。如果一本期刊在Scopus和WoS的排名都很靠前,说明它的影响力是公认的。

3. 经验性观察(仅供参考,绝非公式)

根据大量数据的观察,在同一学科内,期刊的JCR影响因子数值通常约为其CiteScore数值的1.5到2.5倍。例如,一个IF为6.0的期刊,其CiteScore可能在2.5到4.0之间。

但请注意!这个倍数关系极不稳定,受学科、期刊类型(是否多发综述)、非研究文档比例等因素影响巨大。 例如,顶级综述期刊(如《CA: A Cancer Journal for Clinicians》)的IF可以高达数百,但其CiteScore会因为分母包含所有文档而被大幅拉低,此时倍数关系完全失效。

总结与选用建议

场景建议参考的指标原因
评价“快热”型学科期刊
(如生物、材料、化学)
JCR影响因子2年窗口能更好地反映其对前沿研究的快速响应能力。
评价“慢热”型学科期刊
(如数学、人文社科、工程)
CiteScore3年窗口更公平,能更准确地衡量其长期学术价值。
寻找更广泛的期刊选择
(尤其关注非WoS核心期刊)
CiteScoreScopus数据库覆盖更广,能提供更多样的选择。
毕业、评职称,单位有硬性规定严格遵循单位认可的指标国内很多高校仍以JCR分区为标准,务必确认政策。
综合全面评价两者结合,并参考其他指标结合分区、声望、审稿速度、领域契合度等,避免“唯指标论”。

最终结论:

Scopus的CiteScore和SCI影响因子是两套独立且并行的评价体系。它们从不同的维度衡量期刊的影响力,各有优劣,互为补充。不存在一个万能换算公式。最科学的做法是理解它们背后的计算逻辑,根据你的具体目的(学科领域、评价场景等),将它们作为互补的工具来使用,从而对期刊影响力做出一个更全面、更客观的判断。

发布日期:2025-10-28
阅读量:7