Scopus文章收录鉴定指南
本文是一份非常详细的 Scopus 文章鉴定指南,包含了多种方法,从最快捷到最权威,帮助你轻松判断你的文章是否被 Scopus 收录。
核心原则:Scopus 是一个选择性收录的数据库
并非所有期刊或会议上的文章都会被收录。Scopus 有专门的内容遴选与审查委员会(CSAB)对出版物进行严格评审。因此,第一步通常是确认你发表文章的来源(期刊/会议录)本身是否被 Scopus 收录。
方法一:最快捷、最推荐的方法(通过文章DOI)
DOI(数字对象标识符) 是现代学术文章的“身份证号”,是进行检索最准确、最快速的方式。
步骤如下:
1. 找到你的文章DOI:
通常在文章的首页或详细信息页面上。
格式如:`10.1016/j.eswa.2023.119123`
2. 访问 Scopus 官方网址:
确保你通过机构订阅或开放网络访问 Scopus 官网:https://www.scopus.com
3. 使用 DOI 搜索:
在 Scopus 首页的搜索框上方,将下拉菜单从“文献”切换到 “DOI”。
将你的 DOI 号码粘贴到搜索框中,然后点击“搜索”。
4. 查看结果:
如果被收录:搜索结果会直接显示你的文章条目。点击标题即可进入文章详情页,看到完整的摘要、作者信息、引用次数、参考文献等所有 Scopus 提供的信息。
如果未被收录:系统会显示“未找到结果”。
优点:精确、快速、无歧义。
方法二:通过来源出版物(期刊/会议)名称查询
如果你不确定文章的 DOI,或者想先确认来源是否被收录,可以使用此方法。
步骤如下:
1. 访问 Scopus 来源出版物列表:
这是 Scopus 官方维护的所有被收录期刊、会议录等出版物的清单。
直达链接:https://www.scopus.com/sources
2. 搜索出版物名称:
在 “Source title” 字段中输入你发表文章的期刊或会议录的全称。
你可以使用 “精确匹配” 功能来提高准确性。
还可以通过 ISSN(期刊)或 ISBN(会议录)、学科领域等进行筛选。
3. 解读搜索结果:
如果找到该出版物:并且其状态为 “Active” 或 “Inactive”,则说明该来源被 Scopus 收录。
Active:当前正在被收录。
Inactive:曾经被收录,但现已停止(你发表时若在收录期内,文章仍会被收录)。
Coverage Date:注意查看 Scopus 收录该出版物的起始年份。请确保你的文章发表年份在这个时间范围内。
例如:一个期刊从 2020 年开始被收录,那么你发表在 2019 年的文章就不会被收录。
如果找不到该出版物:则说明该来源目前未被 Scopus 收录,那么发表在其上的文章自然也不会被收录。
优点:可以一次性了解整个期刊/会议是否被收录,方便未来投稿参考。
方法三:综合检索(标题、作者、年份等)
当以上方法都不方便时,可以使用传统的关键词搜索。
步骤如下:
1. 在 Scopus 首页的“文献”搜索模式下,组合使用以下信息:
文章标题:建议使用标题的核心词组,并用引号括起来进行精确搜索,例如 `"machine learning for cancer detection"`。
作者姓名:输入姓氏和名字的首字母。
发表年份:限定年份范围。
来源出版物名称。
2. 在结果列表中仔细辨认你的文章。
注意:此方法可能会因为标题格式差异(如大小写、标点)、作者姓名重复或缩写问题导致检索失败或出现大量无关结果。
方法四:通过作者档案(Scopus Author Profile)
如果你的 Scopus 作者档案已经建立并且得到妥善维护,这是一个非常好的方法。
步骤如下:
1. 在 Scopus 中搜索你的姓名。
2. 在搜索结果页面,左侧筛选栏中找到“作者”一栏,这里会列出所有同名作者的不同档案。通常通过所属机构、研究领域和合作者来区分。
3. 找到并点击属于你的那个作者档案。
4. 进入你的作者档案页面后,你就可以看到 Scopus 系统自动归属给你的所有文章列表。
优点:可以一次性查看你所有被收录的文章。
缺点:系统可能错误地将别人的文章归给你,或将你的文章遗漏(需要你手动申请合并或修正)。
重要提醒与常见问题 (FAQ)
1. “我的期刊被 Scopus 收录,为什么我的文章查不到?”
时间延迟:这是最常见的原因。从文章在线发表到被 Scopus 索引,通常有 1-3 个月,甚至更长的处理时间。请耐心等待。
Coverage Date:确认你的文章发表年份在 Scopus 收录该期刊的起始年份之后。
文章类型:某些期刊可能只收录研究论文,而不收录社论、书评等类型的文章。
2. Scopus 收录 vs. Elsevier 出版
Scopus 是 Elsevier 公司旗下的摘要和引文数据库。
并非所有 Elsevier 出版的期刊都一定被 Scopus 收录(虽然绝大多数是)。
许多非 Elsevier 出版的期刊(如 Springer, Wiley, IEEE 等)也同样被 Scopus 收录。
关键在于来源出版物是否在 Scopus 的来源列表里。
3. 开放获取(OA)文章是否更容易被收录?
不会。Scopus 的收录标准与文章的获取方式(OA 或订阅)无关,只与出版物本身的质量和影响力有关。
4. 如果确认我的文章应该被收录但确实找不到怎么办?
首先,通过 方法二 双重确认期刊的收录状态和覆盖年份。
如果确认无误,可以通过 Scopus 官网的 “反馈” 或 “联系我们” 渠道,向 Scopus 团队提交问题,并提供你的文章详细信息(DOI、标题、作者、期刊、卷期页等)。
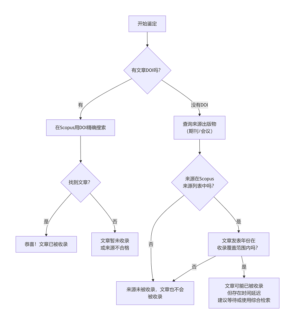
总结:最佳鉴定流程
为了最高效、最准确地鉴定,建议你遵循以下流程图:

希望这份详细的指南能帮助你轻松完成 Scopus 文章的鉴定!
