EI会议论文投稿完整流程
EI会议论文投稿是一个系统性的过程,对于研究生和青年学者来说是非常重要的一步。下面将为您详细梳理整个投稿流程和关键注意事项。
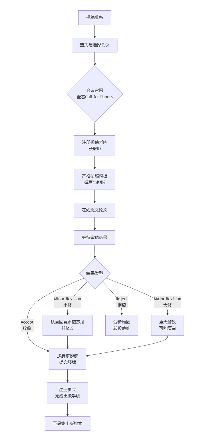
整个流程可以概括为以下几个核心步骤,下图为您清晰地展示了从准备到出版的完整路径:

步骤一:投稿前准备
1. 完成您的研究工作:确保实验数据充分、分析透彻、结论明确。
2. 撰写论文初稿:按照标准的学术论文结构撰写,通常包括:题目、摘要、关键词、引言、相关工作、方法论、实验与结果、结论、参考文献。
3. 确保原创性与查重:论文必须是未经发表的原创工作。在投稿前,可以使用一些查重工具(如Turnitin, iThenticate等)自查,控制重复率(通常建议低于15%-20%)。
步骤二:寻找合适的EI会议
这是最关键的一步,选错了会议可能会白费功夫。
1. 常用检索渠道:
中国知网/中国学术会议在线:国内会议信息比较全。
学术会议信息聚合网站:
All Conference: `allconferences.com`
Conference Alerts: `conferencealerts.com`
专业学会官网:如IEEE, ACM, SPIE, Springer, Elsevier等旗下众多会议都是EI检索的。关注您所在领域的顶级学会。
导师和同行推荐:最可靠的方式!多与导师、师兄师姐交流,他们了解哪些会议在领域内口碑好、认可度高。
2. 如何判断会议质量:
主办方:是否为IEEE、ACM等知名国际学会?或国内一级学会?
历史记录:该会议往年是否已被EI检索?检索是否稳定?(可以在EI Compendex数据库里查往年会议论文是否被收录)
会议年限:通常历史越悠久的会议越稳定。
审稿流程:是否是严格的同行评议?
声誉:避免“水会”或“ predatory conference(掠夺性会议)”。这些会议以盈利为目的,审稿不严,声誉差。
步骤三:仔细阅读“征稿启事”
确定目标会议后,一字不落地阅读其官方网站上的 `Call for Papers (CFP)`。
重点关注:
● Topics of Interest:您的论文主题是否在征稿范围内。
● Important Dates:
截稿日期:严格遵守!
审稿结果通知日期
终稿提交日期
会议召开日期
● Submission Guidelines:
论文模板:这是强制要求!必须下载官方提供的Word或LaTeX模板进行排版,否则可能在格式审查阶段就被直接拒稿。
页数限制:通常为4-8页,双栏排版。
投稿系统链接:通常是如EDAS, EasyChair, CMT等系统。
● 注册费用:了解注册费标准,提前准备。
步骤四:按照模板排版与提交
1. 使用模板:在模板文件中撰写或将自己的内容粘贴到模板中,调整格式。
2. 准备图表:确保分辨率足够高,并符合会议要求(如嵌入式或单独上传)。
3. 核对参考文献:格式必须规范统一,建议使用EndNote、Zotero等文献管理工具。
4. 在线提交:
在投稿系统注册账号。
按要求填写所有作者信息、单位、邮箱等(注意顺序,不可更改)。
上传PDF版本的论文。
选择稿件主题领域,以便分配合适的审稿人。
最后确认提交,系统会生成一个唯一的论文ID,请记好。
步骤五:应对审稿过程
1. 等待:通常需要1个月到2个月。
2. 收到审稿意见:结果通常是以下几种:
Accept:直接接收。恭喜!
Minor Revision:小修。按审稿人意见认真修改后,基本会被接收。
Major Revision:大修。需要根据审稿人意见进行大量修改或补充实验,并提交修改说明,可能会再次送审。
Reject:拒稿。不要气馁,分析原因,修改后改投其他会议或期刊。
3. 回复审稿意见:非常重要!
态度要诚恳,对每位审稿人的每条意见都要逐一回复。
使用“意见-回复”的格式。例如:
> Reviewer 1, Comment 1: The experiment dataset is too small.
> Response: We thank the reviewer for this insightful comment. We have now added another dataset (XXX) to validate our method, and the results are presented in Table 2. The conclusion remains consistent, which strengthens our findings.
在论文中用彩色标出所有修改之处,方便审稿人查看。
步骤六:录用后流程
1. 提交终稿:根据要求提交最终版的论文和所有源文件。
2. 签署版权转让协议:在线签署。
3. 注册会议并缴费:至少需要一名作者注册并缴费,论文才会被出版。
4. 参会宣讲:准备PPT,按时参会做口头报告或海报展示。
步骤七:等待EI检索
论文会在会议论文集(Proceedings)中出版。
出版后,会议主办方会将论文集送交EI数据库评估和收录。
这个过程需要时间,通常为会议结束后3-12个月。
您可以在 EI Compendex 数据库中查询您的论文是否已被收录。
核心注意事项与建议
严禁一稿多投!同一篇论文不能同时投多个会议。
语言:如果投国际会议,英语写作至关重要。建议找英语母语者或专业润色机构进行语言润色。
早准备:不要等到截稿前一天才提交,以防网络拥堵或出现意外问题。
仔细检查:提交前请多人多次检查论文的语法、拼写和格式。
希望这份详细的指南能帮助您顺利完成EI会议论文的投稿!祝您投稿顺利,早日被录用和检索!
